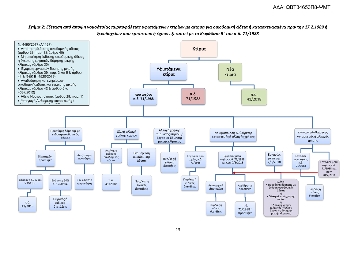
Διάγραμμα νομοθεσίας πυρασφαλείας

Διάγραμμα ισχύουσας νομοθεσίας πυρασφαλείας

Υπ' αριθ. 49039 οικ. Φ.701.1 / 5-9-2025 (ΑΔΑ: Ψ1ΖΛ46ΝΠΙΘ-ΩΤΓ)

ΠΔ41
ΠΔ41/2018
O.A. > 4/7/2018
ΠΔ71
ΠΔ71/1989
17/2/1989 < O.A. < 4/7/2018
Διατάξεις
Πυροσβεστικές Διατάξεις
O.A. < 17/2/1989
# ord Κατηγορία Π.Δ. 41/2018(1) (Α΄80/2018) Π.Δ. 71/1988(2) (Α΄ 32/1988) ΠΥΡΟΣΒΕΣΤΙΚΕΣ(3) ή ΕΙΔΙΚΕΣ ΔΙΑΤΑΞΕΙΣ ΠΥΡΟΠΡΟΣΤΑΣΙΑΣ

Υποσημειώσεις πίνακα

  • (1)
    • α. Με το π.δ. 41/2018 (Α΄ 80), εξετάζονται τα κτίρια που εμπίπτουν στο πεδίο εφαρμογής της παρ. 2.1. του άρθρου 2 του Κεφαλαίου Α΄.
    • β. Στην περίπτωση κτιρίων πολλαπλών χρήσεων ή κτιρίων με μία χρήση, τα μέσα ενεργητικής πυροπροστασίας εφαρμόζονται σύμφωνα με τα οριζόμενα των παρ. 1 και 2 της παρ. 7.1. του άρθρου 7 του Κεφαλαίου Α΄ του π.δ. 41/2018 (Α΄ 80) αντίστοιχα.
    • γ. Στα κτίρια ή τμήματα κτιρίων των οποίων η χρήση δεν είναι καθορισμένη (δεν περιλαμβάνεται στις κατηγορίες 4.1. του άρθρου 4 του Κεφαλαίου Α΄ του π.δ. 41/2018), για την εφαρμογή του εκάστοτε κανονισμού πυροπροστασίας ακολουθούνται οι απαιτήσεις της συγγενέστερης κατηγορίας, η οποία υποδεικνύεται από την αρμόδια Διεύθυνση του Υπουργείου Περιβάλλοντος και Ενέργειας.
    • δ. Σε περίπτωση αμφισβήτησης μιας χρήσης ως συμπληρωματικής σε σχέση με την κυριαρχούσα αποφαίνεται οριστικά η αρμόδια Διεύθυνση του Υπουργείου Περιβάλλοντος και Ενέργειας.
  • (2) Με το π.δ. 71/1988 (Α΄ 32), εξετάζονται τα κτίρια που έχουν ανεγερθεί μετά την έναρξη ισχύος του π.δ. 71/1988 (αίτηση για έκδοση οικοδομικής άδειας) και δεν εμπίπτουν στο πεδίο εφαρμογής των εδ. (β) και (γ) της παρ. 2.1. του άρθρου 2 του Κεφαλαίου Α΄ του π.δ. 41/2018 (Α΄80).
  • (3) Με τις πυροσβεστικές διατάξεις εξετάζονται κτίρια με αίτηση για έκδοση οικοδομικής άδειας πριν την 17.2.1989, ημερομηνία έναρξης ισχύος του π.δ. 71/1988 (Α΄ 32), τα οποία δεν εμπίπτουν στο πεδίο εφαρμογής των εδ. (β), (δ) και (ε) της παρ. 2.1. του άρθρου 2 του Κεφαλαίου Α΄ του π.δ. 41/2018 (Α΄ 80).
  • (4) Δραστηριότητες – εγκαταστάσεις που από άποψη πυροπροστασίας κατατάσσονται στη χρήση κτιρίων «Κατοικίες», όπως ενοικιαζόμενα – επιπλωμένα δωμάτια - διαμερίσματα (ΕΕΔΔ), προστατευόμενα διαμερίσματα επανένταξης ψυχικά ασθενών, υποστηριζόμενα διαμερίσματα επανένταξης αστέγων, κλπ.
  • (5) Δίνονται τα ελάχιστα προτεινόμενα μέτρα και μέσα πυροπροστασίας υφιστάμενων κατοικιών χωρίς αυτά να επιβάλλονται, ούτε να τίθενται δεσμευτικοί όροι ή κυρώσεις, είτε περαιτέρω ανάμιξη των Υπηρεσιών του Πυροσβεστικού Σώματος.
  • (6) Στις διατάξεις του Κεφαλαίου Β΄ του π.δ. 71/1988 (Α΄ 32), υπάγονται και τα τουριστικά καταλύματα που είχαν εξεταστεί με το Κεφάλαιο Β΄, κατ΄ εξουσιοδότηση του άρθρου 34 του ν. 3498/2006 (Α΄ 230) ή του άρθρου 1 του ν. 3766/2009 (Α΄ 102).
  • (7) Σε περίπτωση αμφισβήτησης μιας μονάδας υγείας και κοινωνικής πρόνοιας ως προς την υπαγωγή της στις κατηγορίες Ε1, Ε2 ή Ε3, αποφαίνεται οριστικά η αρμόδια Διεύθυνση του Υπουργείου Περιβάλλοντος και Ενέργειας.
  • (8) Εξετάζονται οι βιομηχανικές και λοιπές εγκαταστάσεις που δεν υπάγονται στο Παράρτημα Α της Κ.Υ.Α. Α.Π. 136860/1673/Φ15/2018 (Β΄ 6210).
ΠΔ41/2018 - Παράρτημα Β

Τρόπος αντιμετώπισης από άποψη πυροπροστασίας κτιρίων με μία ή περισσότερες χρήσεις.

Εγκύκλιος 1

Διευκρινίσεις για την εφαρμογή του Κανονισμού Πυροπροστασίας Κτιρίων (Π.Δ. 41/2017, ΦΕΚ 80 Α/7-5-2018)

egk1 image
egk1 image
Πίνακας οικονομικών δραστηριοτήτων του Ν. 4442/2016

Υπ’ αριθ. 48689 οικ. Φ.704.4 / 3-9-2025 έγγραφο Α.Π.Σ. (ΑΔΑ: ΨΓΖΒ46ΝΠΙΘ-ΚΟΨ)

# Κατηγορία Δραστηριότητα Αδειοδοτικό καθεστώς Αρμόδια αρχή Έγγραφο Α.Π.Σ. ΦΕΚ Απαίτηση πράξης πυροπροστασίας
  • Ε= Έγκριση
  • Γ= Γνωστοποίηση
Παράρτημα Δ - Πυροσβεστική διάταξη 13-2021

Ποσοστό ελέγχων επιχειρήσεων - εγκαταστάσεων και οικονομικών δραστηριοτήτων με βάση την κατηγορία τους.

ΠΟΣΟΣΤΟ ΕΛΕΓΧΩΝ ΤΩΝ ΕΠΙΧΕΙΡΗΣΕΩΝ - ΕΓΚΑΤΑΣΤΑΣΕΩΝ ΚΑΙ ΟΙΚΟΝΟΜΙΚΩΝ ΔΡΑΣΤΗΡΙΟΤΗΤΩΝ


Χρήση κτιρίου - Επιχείρησης - Εγκατάστασης - Δραστηριότητας

Κατηγορία Α

(Χαμηλού βαθμού κινδύνου)

Κατηγορία Β

(Μεσαίου βαθμού κινδύνου)

Κατηγορία Γ

(Υψηλούβαθμού κινδύνου)



Ποσοστό ελέγχου (σε %)


Ποσοστό ελέγχου (σε %)


Ποσοστό ελέγχου (σε %)

Προσωρινή διαμονή
< 100 κλίνες
20
100-300 κλίνες
50
> 300 κλίνες
100
Εκπαίδευση
Εκπαιδευτήρια που δεν υπάγονται στις κατηγορίες Β και Γ
20
  • Εκπαιδευτήρια Α.Μ.Ε.Α.
  • Νηπιαγωγεία
  • >= 4 ορόφους
  • Πολυόροφα > 1500 τ.μ.
50
  • > 23 μ.
  • Υπόγεια με θ.π. > 150 άτομα
75
ΓραφείαΓραφεία που δεν υπάγονται στις κατηγορίες Β και Γ10
  • > 2500 τ.μ.
  • > 200 άτομα θ.π.
30
  • > 23 μ.
75
Εμπόριο
  • <= 1000 τ.μ.
  • Υπαίθρια καταστήματα
10
  • 1000 τ.μ. - 2500 τ.μ.
  • Καταστήματα υψηλού βαθμού κινδύνου <= 750 τ.μ.
30
  • >= 2500 τ.μ.
  • Υπόγεια με θ.π. > 150 άτομα
  • Καταστήματα υψηλού βαθμού κινδύνου > 750 τ.μ.
75
Συνάθροιση κοινού
  • <= 150 άτομα θ.π.
  • Υπαίθριοι χώροι
  • Υπαίθριες αθλητικές εγκαταστάσεις με θ.π. > 2000 θεατές
  • Κλειστές αθλητικές εγκαταστάσεις με θ.π. < 1000 θεατές
20
  • > 150 άτομα θ.π.
  • Κλειστές αθλητικές εγκαταστάσεις με θ.π. > 1000 θεατές
  • Μουσεία, πινακοθήκες > 1500 τ.μ.
40
  • Κέντρα διασκέδασης
  • Θέατρα και χώροι παραστάσεων
  • Κινηματογράφοι
  • Εκθεσιακά κέντρα > 3500 τ.μ.
  • Υπόγεια με θ.π. > 150 άτομα
100
Υγεία και Κοινωνική πρόνοια
Κτίρια Υγείας και Κοινωνικής Πρόνοιας που δεν υπάγονται στις κατηγορίες Β και Γ
10
  • Κατηγορία Ε1 < 500 τ.μ.
  • Κατηγορία Ε2 > 3000 τ.μ. ή θ.π. > 200 άτομα
  • Κατηγορία Ε3 > 100 κλίνες
30
  • Κατηγορία Ε1 > 500 τ.μ.
  • Κατηγορία Ε1, Ε2, Ε3 > 23μ ύψος
  • Υπόγεια κατηγορίας Ε3 με θ.π. > 150 άτομα
100
Σωφρονισμός
Κτίρια Σωφρονισμού που δεν υπάγονται στις κατηγορίες Β και Γ10
  • > 150 άτομα θ.π.
  • > 15 μ ύψος
30
> 3500 τ.μ.
75
Στάθμευση αυτοκινήτων
Χώροι στάθμευσης αυτοκινήτων που δεν υπάγονται στις κατηγορίες Β και Γ20
Υπέργειοι χώροι > 15μ ύψος
40
Υπόγειοι χώροι > 300 τ.μ.
75
Μεταποιητικές και συναφείς εγκαταστάσεις (βιομηχανία - βιοτεχνία
  • Κατηγορίες Ο (ΚΥΑ 136860/2018)
20
  • Κατηγορίες Α2 (ΚΥΑ 136860/2018)
  • Κατηγορίες Αβ, Ββ, Cβ (KYA F15/1589/2006)
  • Κατηγορία Ζ2 (ΠΔ 41/2018 - ΠΔ 71/1988)
  • Μεταλλεία - Λατομεία
50
  • Εγκαταστάσεις SEVESO
  • Κατηγορία C (ΚΥΑ 136860/2018)
  • Κατηγορίες Αγ, Βγ, Cγ (KYA F15/1589/2006)
  • Κατηγορία Ζ3 (ΠΔ 41/2018 - ΠΔ 71/1988)
100
  • Κατηγορίες Α1 (ΚΥΑ 136860/2018)
  • Κατηγορία Ζ1 (ΠΔ 41/2018 - ΠΔ 71/1988)
  • Κατηγορίες Αα, Βα, Cα (KYA F15/1589/2006)
30
  • Κατηγορία Β (ΚΥΑ 136860/2018)
100
Αποθήκευση
  • Κατηγορίες Ο,  Α  (Πυροσβεστική διάταξη 6/2018)
  • Κατηγορία Ζ1 (ΠΔ 41/2018 - ΠΔ 71/1988)
  • Υπαίθριες αποθήκες που δεν υπάγονται στην κατηγορία Β
20
  • Κατηγορία Β  (Πυροσβεστική διάταξη 6/2018)
  • Κατηγορία Ζ2 (ΠΔ 41/2018 - ΠΔ 71/1988)
  • Υπαίθριες αποθήκες
    • Κατηγορίας Α > 7500 τ.μ.
    • Κατηγορίας Β > 5000 τ.μ.
    • Κατηγορίας C > 3000 τ.μ.
50
  • Κατηγορία C  (Πυροσβεστική διάταξη 6/2018)
  • Κατηγορία Ζ3 (ΠΔ 41/2018 - ΠΔ 71/1988)
100
Συνεργεία, ΙΚΤΕΟ, & συναφείς εγκαταστάσεις
  • Κατηγορία Αα (ΚΥΑ 16085/2009)
  • Κατηγορία Ζ1 (ΠΔ 41/2018 - ΠΔ 71/1988)
10
  • Κατηγορία Βα (ΚΥΑ 16085/2009)
  • Κατηγορία Ζ2 (ΠΔ 41/2018 - ΠΔ 71/1988)
30
-
-
Λυόμενες στεγασμένες κατασκευές με εύκαμπτο περίβλημα (τέντες)
<= 1000 τ.μ.
10
> 1000 τ.μ.
50
-
-
Εγκαταστάσεις πετρελαιοειδών προϊόντων (1)
-
-
Εγκαταστάσεις πετρελαιοειδών προϊόντων κατηγορίας ΙΙΙ (ΚΥΑ 578/1991)
50
  • Εγκαταστάσεις διυλιστηρίων και λοιπών βιομηχανιών πετρελαίου (ΚΥΑ 34458/1990)
  • Εγκαταστάσεις πετρελαιοειδών προϊόντων κατηγορίας Ι & ΙΙ
75
Εγκαταστάσεις υγραερίου (1)
-
-
  • Εγκαταστάσεις υγραερίου κατηγορίας Ο και Ι (ΚΥΑ 31856/2003)
  • Εγκαταστάσεις φιαλών υγραερίου (παρ. 5 της ΚΥΑ Δ3/14848/1993) > 200 Kg
50
  • Εγκαταστάσεις υγραερίου κατηγορίας II και ΙII (ΚΥΑ 31856/2003)
  • Εγκαταστάσεις δεξαμενών υγραερίου (παρ. 2 και 3 της ΚΥΑ Δ3/14848/1993)
100
Λοιπές εγκαταστάσεις
  • Εγκαταστάσεις φυσικού αερίου (1)
  • Ενοικιαζόμενα επιπλωμένα διαμερίσματα (ΕΕΔΔ) > 50 κλίνες
  • Εγκαταστάσεις ηλεκτροπαραγωγής από αιολική και ηλιακή ενέργεια
  • Εγκαταστάσεις ηλεκτρονικών επικοινωνιών
  • Εκθέσεις επιθεώρησης στις οποίες έχουν υποδειχθεί φορητά, προληπτικά και λοιπά μέτρα και μέσα ενεργητικής πυροπροστασίας
10
  • Αμιγή πρατήρια Καυσίμων & Ενέργειας (υγρών και αερίων καυσίμων)
  • Τουριστικοί λιμένες σκαφών αναψυχής (μαρίνες)
  • Εκθέσεις επιθεώρησης στις οποίες έχουν υποδειχθεί μόνιμα συστήματα ενεργητικής πυροπροστασίας
50
  • Μικτά πρατήρια Καυσίμων & Ενέργειας (υγρών και αερίων καυσίμων)
  • Κατασκηνώνσεις - παιδικές εξοχές
  • Δομές φιλοξενίας προσφύγων και μεταναστών
100

(1): Το ως άνω ποσοστό διενεργείται αποκλειστικά και μόνο σε εγκαταστάσεις που αποτελούν βοηθητικές, δευτερεύουσες άλλης κύριας χρήσης (όπως εγκατάσταση υγραερίου σε τουριστικό κατάλυμα, χώρο συνάθροισης κοινού, κ.λπ.)

Κέντρα αποθήκευσης και διανομής

Παράρτημα Ι της Υ.Α. Φ.61/5542/72/2018 (ΦΕΚ 62/Β` 18.1.2018). Εξετάζονται με χρήση Κ. Αποθήκευσης (διευκρινηστική εγκύκλιος Αρ. Πρωτ. 5531 Φ.704.45/2018).

# Κατηγορία ΚΑΔ
Συστήματα Περιβαλλοντικών Υποδομών

«Πυροπροστασία έργων και δραστηριοτήτων «Συστημάτων Περιβαλλοντικών Υποδομών» και συναφών εγκαταστάσεων» (ΑΔΑ: ΨΡ4046ΝΠΙΘ-ΜΣΩ)

Πυροπροστασία έργων και δραστηριοτήτων «Συστημάτων Περιβαλλοντικών Υποδομών» και συναφών εγκαταστάσεων (ΑΔΑ: ΨΡ4046ΝΠΙΘ-ΜΣΩ)

α/α
Είδος έργου ή δραστηριότητας
Ταξινόμηση κτιρίου σύμφωνα με τη χρήση τους
Κατηγορία κινδύνου(1)Πιστοποιητικό (ενεργητικής) πυροπροστασίας
1
Εγκαταστάσεις που εκτελούν εργασίες D και R, μεμονωμένες ή συνδυασμένες σε επικίνδυνα απόβλητα, πλην των αναφερομένων στους α/α 2, 3, 4 και στην Ομάδα 9, (γ), (δ), (ε)
ΒΙΟΜΗΧΑΝΙΑ - ΒΙΟΤΕΧΝΙΑ
Β
Κ.Υ.Α. 136860/1673/2018
(Β΄ 6210)
ΝΑΙ
2
Υγειονομική ταφή επικινδύνων αποβλήτων (εργασία D1, D5)
ΔΕΝ ΚΑΤΑΤΑΣΣΕΤΑΙ ΣΕ ΧΡΗΣΗ ΚΤΙΡΙΟΥΟΧΙ
3
Εγκαταστάσεις αποθήκευσης και μεταφόρτωσης επικινδύνων αποβλήτων (εργασία R12, R13, D13, D15) εξαιρουμένης της προσωρινής αποθήκευσης, εν αναμονή της συλλογής στο χώρο παραγωγής των αποβλήτων.
ΑΠΟΘΗΚΕΥΣΗ
Β
6/2018 Πυροσβεστική Διάταξη (Β΄ 1576)
ΟΧΙ
4
Εγκαταστάσεις αποτέφρωσης ή συναποτέφρωσης (επικινδύνων και μη) αποβλήτων (εργασίες R1, D10)
ΒΙΟΜΗΧΑΝΙΑ - ΒΙΟΤΕΧΝΙΑΒ
Κ.Υ.Α. 136860/1673/2018
(Β΄ 6210)
ΝΑΙ
5
Ολοκληρωμένες Εγκαταστάσεις Διαχείρισης Αποβλήτων (ΟΕΔΑ)
ΒΙΟΜΗΧΑΝΙΑ - ΒΙΟΤΕΧΝΙΑΒ
Κ.Υ.Α. 136860/1673/2018
(Β΄ 6210)
ΝΑΙ
6

Εγκαταστάσεις που εκτελούν εργασίες D και R σε μη επικίνδυνα απόβλητα, εκτός αστικών στερεών αποβλήτων. Δεν περιλαμβάνονται:

  • οι εργασίες R3, R12, R13, D13 και D15
  • οι αναφερόμενες στους α/α 16, 17
  • οι αναφερόμενες στην Ομάδα 9
  • τυχόν επεξεργασία εντός βιομηχανικών μονάδων που έχουν άλλη κύρια βιομηχανική δραστηριότητα
ΒΙΟΜΗΧΑΝΙΑ - ΒΙΟΤΕΧΝΙΑΒ
Κ.Υ.Α. 136860/1673/2018
(Β΄ 6210)(2)

Για υπαίθριες εγκαταστάσεις(3)
ΝΑΙ*

*Σε κτίρια

Εγκαταστάσεις αποθήκευσης στερεών μη επικινδύνων αποβλήτων (εργασίες R12, R13, D13, D15), πλην των αναφερόμενων στους α/α 8, 9
ΑΠΟΘΗΚΕΥΣΗ
Β
6/2018 Πυροσβεστική Διάταξη (Β΄ 1576)
ΟΧΙ

Εγκαταστάσεις μεταφόρτωσης (ΣΜΑ) στερεών μη επικινδύνων αποβλήτων συμπεριλαμβανομένων και των σύμμεικτων
ΑΠΟΘΗΚΕΥΣΗ
Β
6/2018 Πυροσβεστική Διάταξη (Β΄ 1576)
ΟΧΙ
8
Εγκαταστάσεις αποθήκευσης σύμμεικτων αστικών στερεών αποβλήτων (εργασίες D13, D14 και D15)
ΑΠΟΘΗΚΕΥΣΗ
Β
6/2018 Πυροσβεστική Διάταξη (Β΄ 1576)
ΟΧΙ

Εγκαταστάσεις αποθήκευσης χωριστών ρευμάτων αποβλήτων υλικών που προορίζονται για ανακύκλωση και προέρχονται από τα αστικά στερεά απόβλητα μετά από διαλογή στην πηγή, όπως χαρτί, γυαλί, πλαστικό, αλουμίνιο κ.λπ. (εργασίες R13)
ΑΠΟΘΗΚΕΥΣΗ
Β
6/2018 Πυροσβεστική Διάταξη (Β΄ 1576)
ΝΑΙ

Πράσινα Σημεία συμπεριλαμβανομένων των Κέντρων Ανακύκλωσης, Εκπαίδευσης, Διαλογής στην Πηγή (ΚΑΕΔΙΣΠ)

Τροποποιήθηκε με την ΑΔΑ: ΨΞΛΣ46ΜΚ6Π-ΝΣΗ

Πράσινα Σημεία (ΠΣ)
ΑΠΟΘΗΚΕΥΣΗ

Β
6/2018 Πυροσβεστική Διάταξη (Β΄ 1576)(2)
ΟΧΙ

Κέντρα Ανακύκλωσης, Εκπαίδευσης και Διαλογής στην Πηγή
ΑΠΟΘΗΚΕΥΣΗ ή/και ΕΚΠΑΙΔΕΥΣΗ

-ΟΧΙ
  • Γωνίες Ανακύκλωσης
  • Κινητά Πράσινα Σημεία (ΚΠΣ)
ΔΕΝ ΚΑΤΑΤΑΣΣΕΤΑΙ ΣΕ ΧΡΗΣΗ ΚΤΙΡΙΟΥ (3)ΟΧΙ

Κέντρα διαλογής / ταξινόμησης Αποβλήτων Ηλεκτρικού και Ηλεκτρονικού Εξοπλισμού (ΑΗΗΕ) – Συμπεριλαμβάνονται εγκαταστάσεις προετοιμασίας για επαναχρησιμοποίηση των ΑΗΗΕ
ΑΠΟΘΗΚΕΥΣΗ
Β
6/2018 Πυροσβεστική Διάταξη (Β΄ 1576)
ΝΑΙ
10α
Εγκαταστάσεις ανάκτησης υλικών από μη επικίνδυνα σύμμεικτα αστικά απόβλητα μέσω μηχανικής διαλογής (εργασίες R12)
ΒΙΟΜΗΧΑΝΙΑ - ΒΙΟΤΕΧΝΙΑ
Β
Κ.Υ.Α. 136860/1673/2018
(Β΄ 6210)
ΝΑΙ
10β
Εγκαταστάσεις ανάκτησης υλικών από μη επικίνδυνα σύμμεικτα ανακυκλώσιμα απόβλητα μέσω μηχανικής ή/και χειρωνακτικής διαλογής (ΚΔΑΥ) (εργασίες R12)
ΒΙΟΜΗΧΑΝΙΑ - ΒΙΟΤΕΧΝΙΑ
Β
Κ.Υ.Α. 136860/1673/2018
(Β΄ 6210)
ΝΑΙ
11
Εγκαταστάσεις επεξεργασίας μη επικίνδυνων αποβλήτων προς παραγωγή βιοαερίου (εργασία R3)
α) Παραγωγή βιοαερίου
β) Πυρόλυση ή Αεριοποίηση
ΒΙΟΜΗΧΑΝΙΑ - ΒΙΟΤΕΧΝΙΑΒ
Κ.Υ.Α. 136860/1673/2018
(Β΄ 6210)
ΝΑΙ
12α
Εγκαταστάσεις παραγωγής εδαφοβελτιωτικών ή και οργανοχουμικών λιπασμάτων (εργασία R3) από στερεά μη επικίνδυνα απόβλητα (εκτός των αστικών στερεών αποβλήτων) ή βιομάζα
ΒΙΟΜΗΧΑΝΙΑ - ΒΙΟΤΕΧΝΙΑΒ
Κ.Υ.Α. 136860/1673/2018
(Β΄ 6210)
ΝΑΙ
12β
Εγκαταστάσεις παραγωγής εδαφοβελτιωτικών ή και οργανοχουμικών λιπασμάτων (εργασία R3) από υγρά μη επικίνδυνα απόβλητα
ΒΙΟΜΗΧΑΝΙΑ - ΒΙΟΤΕΧΝΙΑΒ
Κ.Υ.Α. 136860/1673/2018
(Β΄ 6210)
ΝΑΙ
13
Εγκαταστάσεις επεξεργασίας (ανάκτησης και διάθεσης) αστικών στερεών αποβλήτων (εργασίες R3, R10, R12, D8, D9, D13)
ΒΙΟΜΗΧΑΝΙΑ - ΒΙΟΤΕΧΝΙΑΒ
Κ.Υ.Α. 136860/1673/2018
(Β΄ 6210)
ΝΑΙ
14
Υγειονομική ταφή μη επικινδύνων αστικών στερεών υπολειμμάτων ή αποβλήτων (ΧΥΤΥ ή ΧΥΤΑ) (εργασίες D1, D5)
ΔΕΝ ΚΑΤΑΤΑΣΣΕΤΑΙ ΣΕ ΧΡΗΣΗ ΚΤΙΡΙΟΥ(3)
ΟΧΙ
15
Εγκαταστάσεις παρασκευής εδαφοβελτιωτικών – κομπόστ από προδιαλεγμένο ή διαχωρισμένο οργανικό κλάσμα αστικών στερεών αποβλήτων σε βιομηχανικά κτίρια ή άλλες κατάλληλες κατασκευές, π.χ. τύπου θερμοκηπίου, μη στεγασμένες κ.λπ. (εργασία R3)
ΒΙΟΜΗΧΑΝΙΑ - ΒΙΟΤΕΧΝΙΑ
Β
Κ.Υ.Α. 136860/1673/2018
(Β΄ 6210)
ΝΑΙ
16
Εγκαταστάσεις επεξεργασίας ΑΕΚΚ (εργασία R5, R12 και R13)
ΒΙΟΜΗΧΑΝΙΑ - ΒΙΟΤΕΧΝΙΑ
Α2
Κ.Υ.Α. 136860/1673/2018
(Β΄ 6210)
ΝΑΙ
17
Οργανωμένοι χώροι διάθεσης αδρανών υλικών και καταλοίπων από την επεξεργασία ΑΕΚΚ (εργασία D1) ή/και ΟΕΔΑ ΑΕΚΚ
ΔΕΝ ΚΑΤΑΤΑΣΣΕΤΑΙ ΣΕ ΧΡΗΣΗ ΚΤΙΡΙΟΥ(3)ΟΧΙ
18
Εγκαταστάσεις καύσης νεκρών ζώων εκτροφής (εργασία D10)
ΒΙΟΜΗΧΑΝΙΑ - ΒΙΟΤΕΧΝΙΑ
Α2
Κ.Υ.Α. 136860/1673/2018
(Β΄ 6210)
ΝΑΙ
19
Εγκαταστάσεις επεξεργασίας αστικών λυμάτων (πόλεων και οικισμών) με διάθεση επεξεργασμένων υγρών σε επιφανειακό υδάτινο αποδέκτη ή τη θάλασσα
ΒΙΟΜΗΧΑΝΙΑ - ΒΙΟΤΕΧΝΙΑ
Α1
Κ.Υ.Α. 136860/1673/2018
(Β΄ 6210)
ΟΧΙ
20

Εγκαταστάσεις επεξεργασίας αστικών λυμάτων (πόλεων και οικισμών) με διάθεση επεξεργασμένων υγρών στο έδαφος (π.χ. για εμπλουτισμό υπόγειου υδροφορέα ή για άρδευση) ή για αστική – βιομηχανική χρήση

  • α) άμεσος εμπλουτισμός υπόγειου υδροφορέα
    • i) για υδατικά συστήματα που εμπίπτουν στο αρθ.7 του Π.Δ. 51/2007
    • ii) για υδατικά συστήματα που δεν εμπίπτουν στο αρθ.7 του Π.Δ. 51/2007
  • β) έμμεσος εμπλουτισμός υπόγειου υδροφορέα
    • i) για υδατικά συστήματα που εμπίπτουν στο αρθ.7 του Π.Δ. 51/2007
    • ii) για υδατικά συστήματα που δεν εμπίπτουν στο αρθ.7 του Π.Δ. 51/2007
  • γ) στο έδαφος (άρδευση) ή για αστική – βιομηχανική χρήση
ΒΙΟΜΗΧΑΝΙΑ - ΒΙΟΤΕΧΝΙΑ
Α1
Κ.Υ.Α. 136860/1673/2018
(Β΄ 6210)
ΟΧΙ
21
Πλωτές εγκαταστάσεις επεξεργασίας υγρών αποβλήτων (εργασίες D και R)
ΔΕΝ ΚΑΤΑΤΑΣΣΕΤΑΙ ΣΕ ΧΡΗΣΗ ΚΤΙΡΙΟΥ(3)ΟΧΙ
22α
Αποθήκευση μη επικίνδυνων υγρών αποβλήτων αστικού τύπου σε στεγανές δεξαμενές (εργασίες D15, R13)
ΔΕΝ ΚΑΤΑΤΑΣΣΕΤΑΙ ΣΕ ΧΡΗΣΗ ΚΤΙΡΙΟΥ(3)ΟΧΙ
22β
Αποθήκευση μη επικίνδυνων υγρών αποβλήτων μη αστικού τύπου σε στεγανές δεξαμενές (εργασίες D15, R13)
ΔΕΝ ΚΑΤΑΤΑΣΣΕΤΑΙ ΣΕ ΧΡΗΣΗ ΚΤΙΡΙΟΥ(3)ΟΧΙ
23
Μεμονωμένες εγκαταστάσεις επεξεργασίας ιλύος από εγκαταστάσεις επεξεργασίας αστικών λυμάτων πόλεων και οικισμών ή υγρών μη επικίνδυνων αποβλήτων (εργασίες D2, D4, D8, D9, D13, R3, R10, R12)
ΒΙΟΜΗΧΑΝΙΑ - ΒΙΟΤΕΧΝΙΑ
Α1
Κ.Υ.Α. 136860/1673/2018
(Β΄ 6210)
ΟΧΙ
24
Μεμονωμένες εγκαταστάσεις επεξεργασίας υγρών μη επικίνδυνων αποβλήτων για σύνολο βιομηχανικών εγκαταστάσεων (εργασίες D2, D4, D8, D9, D13, R3, R10, R12)
ΒΙΟΜΗΧΑΝΙΑ - ΒΙΟΤΕΧΝΙΑ
Β
Κ.Υ.Α. 136860/1673/2018
(Β΄ 6210)
ΝΑΙ
25
Μεμονωμένες εγκαταστάσεις φυσικοχημικής επεξεργασίας μη επικίνδυνων υγρών αποβλήτων (εργασία D9)
ΒΙΟΜΗΧΑΝΙΑ - ΒΙΟΤΕΧΝΙΑΒ
Κ.Υ.Α. 136860/1673/2018
(Β΄ 6210)
ΝΑΙ
ΚΑΔ 38.11Συλλογή μη επικίνδυνων απορριμμάτωνΑΠΟΘΗΚΕΥΣΗΒ
6/2018 Πυροσβεστική
Διάταξη (Β΄ 1576)(4)
ΝΑΙ
ΚΑΔ 38.12Συλλογή επικίνδυνων απορριμμάτωνΑΠΟΘΗΚΕΥΣΗΒ
6/2018 Πυροσβεστική
Διάταξη (Β΄ 1576)(4)
ΝΑΙ
ΥΠΟΣΗΜΕΙΩΣΕΙΣ:

  1. Η κατάταξη σε κατηγορία κινδύνου αφορά εγκαταστάσεις που εξετάζονται με πυροσβεστικές ή ειδικές διατάξεις πυροπροστασίας. Η κατάταξη σε κατηγορίες κινδύνου κτιρίων με χρήση Αποθήκευση (Ζ1, Ζ2, Ζ3) σε εγκαταστάσεις που υπάγονται στους κανονισμούς πυροπροστασίας κτιρίων (π.δ. 41/2018 (Α΄ 80) και π.δ. 71/1988 (Α΄ 32), γίνεται σύμφωνα με τα οριζόμενα στα ειδικά άρθρα αυτών.
  2. Η κατάταξη σε κατηγορία κινδύνου αφορά τις στεγασμένες εγκαταστάσεις (κτίρια).
  3. Τα μέτρα και μέσα πυροπροστασίας στις υπαίθριες εγκαταστάσεις λαμβάνονται σύμφωνα με τη μελέτη εκτίμησης  κινδύνου που συντάσσεται από τον φορέα διαχείρισης της εγκατάστασης.
  4. Η κατάταξη σε κατηγορία κινδύνου αφορά εγκαταστάσεις στις οποίες γίνεται αποθήκευση των απορριμμάτων σε στεγασμένο ή υπαίθριο χώρο, ανεξαρτήτως εάν η αποθήκευση είναι προσωρινή.
Βιομηχανία/Βιοτεχνία

ΚΑΔ του Παραρτήματος Α της Υ.Α. Α.Π. 136860/1673/Φ15/2018 (ΦΕΚ 6210/Β` 31.12.2018)

ΠΑΡΑΡΤΗΜΑ Α
Κατηγοριοποίηση επιχειρήσεων από άποψη κινδύνου πυρκαγιάς

ΚΩΔΙΚΟΙ ΑΡΙΘΜΟΙ ΔΡΑΣΤΗΡΙΟΤΗΤΑΣ
ΠΕΡΙΓΡΑΦΗ ΔΡΑΣΤΗΡΙΟΤΗΤΑΣ
ΚΑΤΗΓΟΡΙΕΣ ΚΙΝΔΥΝΟΥ
O
Α1
Α2
Β
C
01.62.10.02
Υπηρεσίες διαλογής αβγών

Χ



01.63
Δραστηριότητες μετά τη συγκομιδή (εκτός των 01.63.10.12 & 01.63.10.13)

Χ



01.63.10.12
Υπηρεσίες εκκοκκισμού βαμβακιού (εκ των υστέρων πώληση για ίδιο λογαριασμό)


Χ


01.63.10.13
Υπηρεσίες εκκοκκισμού βαμβακιού (εκ των υστέρων πώληση για λογαριασμό τρίτων)


Χ


10.11Επεξεργασία και συντήρηση κρέατος
Χ



10.12Επεξεργασία και συντήρηση κρέατος πουλερικών
Χ



10.13Παραγωγή προϊόντων κρέατος και κρέατος πουλερικών
Χ



10.20Επεξεργασία και συντήρηση ψαριών, καρκινοειδών και μαλακίων
Χ



10.31Επεξεργασία και συντήρηση πατατών
Χ



10.32Παραγωγή χυμών φρούτων και λαχανικών
χ



10.39Άλλη επεξεργασία και συντήρηση φρούτων και λαχανικών
χ



10.41Παραγωγή ελαίων και λιπών

Χ


10.51Παραγωγή μαργαρίνης και παρόμοιων βρώσιμων λιπών

Χ


10.51Λειτουργία γαλακτοκομείων και τυροκομία
Χ



10.52Παραγωγή παγωτών
Χ



10.61Παραγωγή προϊόντων αλευρόμυλων

Χ


10.62Παραγωγή αμύλων και προϊόντων αμύλου
Χ



10.71Αρτοποιία - παραγωγή νωπών ειδών ζαχαροπλαστικής
Χ



10.72Παραγωγή παξιμαδιών και μπισκότων - παραγωγή διατηρούμενων ειδών ζαχαροπλαστικής
Χ



10.73Παραγωγή μακαρονιών, λαζανιών, κουσκούς και παρόμοιων αλευρωδών προϊόντων
Χ



10.81Παραγωγή ζάχαρης

Χ


10.82Παραγωγή κακάου, σοκολάτας και ζαχαρωτών

Χ


10.83Επεξεργασία τσαγιού και καφέ

Χ


10.84Παραγωγή αρτυμάτων και καρυκευμάτων
Χ



10.85Παραγωγή έτοιμων γευμάτων και φαγητών
Χ



10.86Παραγωγή ομογενοποιημένων παρασκευασμάτων διατροφής και διαιτητικών τροφών
Χ



10.89Παραγωγή άλλων ειδών διατροφής π.δ.κ.α.
Χ



10.91Παραγωγή παρασκευασμένων ζωοτροφών για ζώα που εκτρέφονται σε αγροκτήματα
Χ



10.92Παραγωγή παρασκευασμένων ζωοτροφών για ζώα συντροφιάς
Χ



11.01Απόσταξη, ανακαθαρισμός και ανάμιξη αλκοολούχων ποτών

Χ


11.02Παραγωγή οίνου από σταφύλια
Χ



11.03Παραγωγή μηλίτη και κρασιών από άλλα φρούτα
χ



11.04Παραγωγή άλλων μη αποσταγμένων ποτών που υφίστανται ζύμωση
χ



11.05Ζυθοποιία
χ



11.06Παραγωγή βύνη
χ



11.07Παραγωγή αναψυκτικών· παραγωγή μεταλλικού νερού και άλλων εμφιαλωμένων νερών
χ



12.00Παραγωγή προϊόντων καπνού

χ


13.10Προπαρασκευή και νηματοποίηση υφαντικών ινών

χ


13.20Ύφανση κλωστοϋφαντουργικών υλών

χ


13.30Τελειοποίηση (φινίρισμα) υφαντουργικών προϊόντων

χ


13.91Κατασκευή πλεκτών υφασμάτων και υφασμάτων πλέξης κροσέ

χ



13.92
Κατασκευή έτοιμων κλωστοϋφαντουργικών ειδών, εκτός από ενδύματα

χ


13.93Κατασκευή χαλιών και κιλιμιών

χ


13.94Κατασκευή χοντρών και λεπτών σχοινιών, σπάγγων και διχτυών

χ


13.95Κατασκευή μη υφασμένων ειδών και προϊόντων από μη υφασμένα είδη, εκτός από τα ενδύματα

χ


13.96Κατασκευή άλλων τεχνικών και βιομηχανικών κλωστοϋφαντουργικών ειδών

χ


13.99Κατασκευή άλλων υφαντουργικών προϊόντων π.δ.κ.α.

χ


14.11Κατασκευή δερμάτινων ενδυμάτων

χ


14.12Κατασκευή ενδυμάτων εργασίας

χ


14.13Κατασκευή άλλων εξωτερικών ενδυμάτων

χ


14.14Κατασκευή εσωρούχων

χ


14.19 Κατασκευή άλλων ενδυμάτων και εξαρτημάτων ένδυσης

χ


14.20 Κατασκευή γούνινων ειδών

χ


14.31Κατασκευή ειδών καλτσοποιίας απλής πλέξης και πλέξης κροσέ

χ


14.39Κατασκευή άλλων πλεκτών ειδών και ειδών πλέξης κροσέ

χ


15.11Κατεργασία και δέψη δέρματος· κατεργασία και βαφή γουναρικών
χ



15.12Κατασκευή ειδών ταξιδιού (αποσκευών), τσαντών και παρόμοιων ειδών, ειδών σελοποιίας και σαγματοποιίας
χ



15.20Κατασκευή υποδημάτων
χ



16.10Πριόνισμα, πλάνισμα και εμποτισμός ξύλου

χ


16.21Κατασκευή αντικολλητών (κόντρα-πλακέ) και άλλων πλακών με βάση το ξύλο

χ


16.22 Κατασκευή συναρμολογούμενων δαπέδων παρκέ

χ


16.23Κατασκευή άλλων ξυλουργικών προϊόντων οικοδομικής

χ


16.24Κατασκευή ξύλινων εμπορευματοκιβώτιων

χ


16.29Κατασκευή άλλων προϊόντων από ξύλο· κατασκευή ειδών από φελλό και ειδών καλαθοποιίας και σπαρτοπλεκτικής

χ


17.11Παραγωγή χαρτοπολτού

χ


17.12Κατασκευή χαρτιού και χαρτονιού

χ


17.21Κατασκευή κυματοειδούς χαρτιού και χαρτονιού και εμπορευματοκιβώτιων από χαρτί και χαρτόνι

χ


17.22Κατασκευή χάρτινων ειδών οικιακής χρήσης, ειδών υγιεινής και ειδών τουαλέτας

χ


17.23Κατασκευή ειδών χαρτοπωλείου (χαρτικών)

χ


17.24 Κατασκευή χαρτιού για επενδύσεις τοίχων (ταπετσαρίας)


χ


17.29 Κατασκευή άλλων ειδών από χαρτί και χαρτόν


χ


18.11 Εκτύπωση εφημερίδων


χ


18.12  Άλλες εκτυπωτικές δραστηριότητες


χ


18.13 Υπηρεσίες προεκτύπωσης και προεγγραφής μέσων


χ


18.14 Βιβλιοδετικές και συναφείς δραστηριότητες


χ


18.20 Αναπαραγωγή προεγγεγραμμένων μέσων


χ


19.10 Παραγωγή προϊόντων οπτανθρακοποίησης (κοκοποίησης)



χ

19.20 Παραγωγή προϊόντων διύλισης πετρελαίου



χ

20.11 Παραγωγή βιομηχανικών αερίων



χ

20.12 Παραγωγή χρωστικών υλών



χ

20.13 Παραγωγή άλλων ανόργανων βασικών χημικών ουσιών



χ

20.14 Παραγωγή άλλων οργανικών βασικών χημικών ουσιών



χ

20.15 Παραγωγή λιπασμάτων και αζωτούχων ενώσεων



χ

20.16 Παραγωγή πλαστικών σε πρωτογενείς μορφές



χ

20.17Παραγωγή συνθετικού ελαστικού (συνθετικού καουτσούκ) σε πρωτογενείς μορφές


χ

20.20Παραγωγή παρασιτοκτόνων και άλλων αγροχημικών προϊόντων


χ

20.30Παραγωγή χρωμάτων, βερνικιών και παρόμοιων επιχρισμάτων, μελανιών τυπογραφίας και μαστιχών


χ

20.41Παραγωγή σαπουνιών και απορρυπαντικών, προϊόντων καθαρισμού και στίλβωσης


χ

20.42Παραγωγή αρωμάτων και παρασκευασμάτων καλλωπισμού


χ

20.51 Παραγωγή εκρηκτικών




χ
20.52 Παραγωγή διαφόρων τύπων κόλλας



χ

20.53 Παραγωγή αιθέριων ελαίων



χ

20.59 Παραγωγή άλλων χημικών προϊόντων π.δ.κ.α.



χ

20.60 Παραγωγή συνθετικών ινών



χ

21.10 Παραγωγή βασικών φαρμακευτικών προϊόντων

χ



21.20Παραγωγή φαρμακευτικών σκευασμάτων

χ



22.11Κατασκευή επισώτρων (ελαστικών οχημάτων) και σωλήνων από καουτσούκ· αναγόμωση και  ανακατασκευή επισώτρων (ελαστικών οχημάτων) από καουτσούκ


χ

22.19 Κατασκευή άλλων προϊόντων από ελαστικό (καουτσούκ)



χ

22.21Κατασκευή πλαστικών πλακών, φύλλων, σωλήνων και καθορισμένων μορφών


χ

22.22Κατασκευή πλαστικών ειδών συσκευασίας


χ

22.23Κατασκευή πλαστικών οικοδομικών υλικών


χ

22.29Κατασκευή άλλων πλαστικών προϊόντων


χ

23.11Κατασκευή επίπεδου γυαλιούχ




23.12Μορφοποίηση και κατεργασία επίπεδου γυαλιούχ




23.13 Κατασκευή κοίλου γυαλιούχ




23.14Κατασκευή ινών γυαλιούχ




23.19Κατασκευή και κατεργασία άλλων ειδών γυαλιού, περιλαμβανομένου του γυαλιού για τεχνικές χρήσειςχ




23.20Παραγωγή πυρίμαχων προϊόντωνχ




23.31 Κατασκευή κεραμικών πλακιδίων και πλακώνχ




23.32Κατασκευή τούβλων, πλακιδίων και λοιπών δομικών προϊόντων από οπτή γηχ




23.41Κατασκευή κεραμικών ειδών οικιακής χρήσης και κεραμικών διακοσμητικών ειδώνχ




23.42 Κατασκευή κεραμικών ειδών υγιεινής χ




23.43Κατασκευή κεραμικών μονωτών και κεραμικών μονωτικών εξαρτημάτωνχ




23.44Κατασκευή άλλων κεραμικών προϊόντων για τεχνικές χρήσειςχ




23.49Παραγωγή άλλων προϊόντων κεραμικήςχ




23.51
Παραγωγή τσιμέντουχ




23.52
Παραγωγή ασβέστη και γύψουχ




23.61
Κατασκευή δομικών προϊόντων από σκυρόδεμαχ




23.62
Κατασκευή δομικών προϊόντων από γύψοχ




23.63Κατασκευή έτοιμου σκυροδέματοςχ




23.64
Κατασκευή κονιαμάτωνχ




23.65
Κατασκευή ινοτσιμέντουχ




23.69Κατασκευή άλλων προϊόντων από σκυρόδεμα, γύψο και τσιμέντοχ




23.70Κοπή, μορφοποίηση και τελική επεξεργασία λίθωνχ




23.91Παραγωγή λειαντικών προϊόντωνχ




23.99Παραγωγή άλλων μη μεταλλικών ορυκτών προϊόντων π.δ.κ.α.χ




24.10Παραγωγή βασικού σιδήρου, χάλυβα και σιδηροκραμάτων
χ



24.20Κατασκευή χαλύβδινων σωλήνων, αγωγών, κοίλων ειδών με καθορισμένη μορφή και συναφών εξαρτημάτων
χ



24.31Ψυχρή επεκτατική ολκή ράβδων χάλυβα
χ



24.32
Ψυχρή έλαση στενών φύλλων χάλυβα
χ



24.33
Ψυχρή μορφοποίηση ή δίπλωση μορφοράβδων χάλυβα
χ



24.34Ψυχρή επεκτατική ολκή συρμάτων
χ



24.41Παραγωγή πολύτιμων μετάλλων
χ



24.42
Παραγωγή αλουμίνιου (αργίλιου)
χ



24.43
Παραγωγή μολύβδου, ψευδάργυρου και κασσίτερου
χ



24.44
Παραγωγή χαλκού
χ



24.45
Παραγωγή άλλων μη σιδηρούχων μετάλλων
χ



24.46
Επεξεργασία πυρηνικών καυσίμων
χ



24.51
Χύτευση σιδήρου
χ



24.52
Χύτευση χάλυβα
χ



24.53 Χύτευση ελαφρών μετάλλων
χ



24.54Χύτευση άλλων μη σιδηρούχων μετάλλων
χ



25.11Κατασκευή μεταλλικών σκελετών και μερών μεταλλικών σκελετών
χ



25.12Κατασκευή μεταλλικών πορτών και παράθυρων
χ



25.21Κατασκευή σωμάτων και λεβήτων κεντρικής θέρμανσης
χ



25.29Κατασκευή άλλων μεταλλικών ντεπόζιτων, δεξαμενών και δοχείων
χ



25.30Κατασκευή ατμογεννητριών, με εξαίρεση τους λέβητες ζεστού νερού για την κεντρική θέρμανση
χ



25.40Κατασκευή όπλων και πυρομαχικών



χ
25.50Σφυρηλάτηση, κοίλανση, ανισόπαχη τύπωση και μορφοποίηση μετάλλων με έλαση· κονιομεταλλουργία
χ



25.61Κατεργασία και επικάλυψη μετάλλων
χ



25.62 Μεταλλοτεχνία
χ



25.71Κατασκευή μαχαιροπίρουνων
χ



25.72Κατασκευή κλειδαριών και μεντεσέδων
χ



25.73Κατασκευή εργαλείων
χ



25.91Κατασκευή χαλύβδινων βαρελιών και παρόμοιων δοχείων
χ



25.92Κατασκευή ελαφρών μεταλλικών ειδών συσκευασίας
χ



25.93Κατασκευή ειδών από σύρμα, αλυσίδων και ελατηρίων
χ



25.94Κατασκευή συνδετήρων και προϊόντων κοχλιομηχανών
χ



25.99Κατασκευή άλλων μεταλλικών προϊόντων π.δ.κ.α.
χ



26.11Κατασκευή ηλεκτρονικών εξαρτημάτων
χ



26.12Κατασκευή έμφορτων ηλεκτρονικών πλακετών
χ



26.20Κατασκευή ηλεκτρονικών υπολογιστών και περιφερειακού
εξοπλισμού

χ



26.30 Κατασκευή εξοπλισμού επικοινωνίας
χ



26.40Κατασκευή ηλεκτρονικών ειδών ευρείας κατανάλωσης
χ



26.51Κατασκευή οργάνων και συσκευών μέτρησης, δοκιμών και πλοήγησης
χ



26.52Κατασκευή ρολογιών
χ



26.60Κατασκευή ακτινολογικών και ηλεκτρονικών μηχανημάτων ιατρικής και θεραπευτικής χρήσης
χ



26.70Κατασκευή οπτικών οργάνων και φωτογραφικού εξοπλισμού
χ



26.80Κατασκευή μαγνητικών και οπτικών μέσων

χ


27.11Κατασκευή ηλεκτροκινητήρων, ηλεκτρογεννητριών και ηλεκτρικών μετασχηματιστών
χ



27.12Κατασκευή συσκευών διανομής και ελέγχου ηλεκτρικού ρεύματος
χ



27.20Κατασκευή ηλεκτρικών στηλών και συσσωρευτών
χ



27.31Κατασκευή καλωδίων οπτικών ινών
χ



27.32Κατασκευή άλλων ηλεκτρονικών και ηλεκτρικών συρμάτων και καλωδίων
χ



27.33Κατασκευή εξαρτημάτων καλωδίωσης
χ



27.40Κατασκευή ηλεκτρολογικού φωτιστικού εξοπλισμού
χ



27.51Κατασκευή ηλεκτρικών οικιακών συσκευών
χ



27.52Κατασκευή μη ηλεκτρικών οικιακών συσκευών
χ



27.90 Κατασκευή άλλου ηλεκτρικού εξοπλισμού
χ



28.11Κατασκευή κινητήρων και στροβίλων, με εξαίρεση τους κινητήρες αεροσκαφών, οχημάτων και δικύκλων
χ



28.12Κατασκευή εξοπλισμού υδραυλικής ενέργειας
χ



28.13Κατασκευή άλλων αντλιών και συμπιεστών
χ



28.14Κατασκευή άλλων ειδών κρουνοποιίας και βαλβίδων
χ



28.15Κατασκευή τριβέων, οδοντωτών μηχανισμών μετάδοσης κίνησης, στοιχείων οδοντωτών τροχών και  μετάδοσης κίνησης
χ



28.21Κατασκευή φούρνων, κλιβάνων και καυστήρων

χ



28.22 Κατασκευή εξοπλισμού ανύψωσης και διακίνησης φορτίων
χ



28.23Κατασκευή μηχανών και εξοπλισμού γραφείου (εκτός ηλεκτρονικών υπολογιστών και περιφερειακού εξοπλισμού)
χ



28.24Κατασκευή ηλεκτροκίνητων εργαλείων χειρός
χ



28.25Κατασκευή ψυκτικού και κλιματιστικού εξοπλισμού μη οικιακής χρήσης
χ



28.29 Κατασκευή άλλων μηχανημάτων γενικής χρήσης π.δ.κ.α.
χ



28.30 Κατασκευή γεωργικών και δασοκομικών μηχανημάτων
χ



28.41 Κατασκευή μηχανημάτων μορφοποίησης μετάλλου
χ



28.49Κατασκευή άλλων εργαλειομηχανών
χ



28.91Κατασκευή μηχανημάτων για τη μεταλλουργία
χ



28.92Κατασκευή μηχανημάτων για τα ορυχεία, τα λατομεία και τις δομικές κατασκευές
χ



28.93Κατασκευή μηχανημάτων επεξεργασίας τροφίμων, ποτών και καπνού
χ



28.94Κατασκευή μηχανημάτων για τη βιομηχανία κλωστοϋφαντουργικών προϊόντων, ενδυμάτων ή δερμάτινων ειδών
χ



28.95Κατασκευή μηχανημάτων για την παραγωγή χαρτιού και χαρτονιού
χ



28.96Κατασκευή μηχανημάτων παραγωγής πλαστικών και ελαστικών ειδών
χ



28.99 Κατασκευή άλλων μηχανημάτων ειδικής χρήσης π.δ.κ.α. 29.10 Κατασκευή μηχανοκίνητων οχημάτων
χ



29.10
Κατασκευή μηχανοκίνητων οχημάτων

χ



29.20Κατασκευή αμαξωμάτων για μηχανοκίνητα οχήματα - κατασκευή ρυμουλκούμενων και ημιρυμουλκούμενων οχημάτων
χ



29.31Κατασκευή ηλεκτρικού και ηλεκτρονικού εξοπλισμού για μηχανοκίνητα οχήματα
χ



29.32Κατασκευή άλλων μερών και εξαρτημάτων για μηχανοκίνητα οχήματα
χ



30.11Ναυπήγηση πλοίων και πλωτών κατασκευών

χ


30.12Ναυπήγηση σκαφών αναψυχής και αθλητισμού
χ



30.20Κατασκευή σιδηροδρομικών αμαξών και τροχαίου υλικού
χ



30.30Κατασκευή αεροσκαφών και διαστημόπλοιων και συναφών μηχανημάτων
χ



30.40Κατασκευή στρατιωτικών οχημάτων μάχης
χ



30.91Κατασκευή μοτοσικλετών
χ



30.92Κατασκευή ποδηλάτων και αναπηρικών αμαξιδίων
χ



30.99Κατασκευή λοιπού εξοπλισμού μεταφορών π.δ.κ.α.
χ



31.01Κατασκευή επίπλων για γραφεία και καταστήματα

χ


31.02Κατασκευή επίπλων κουζίνας

χ


31.03
Κατασκευή στρωμάτων

χ


31.09
Κατασκευή άλλων επίπλων

χ


32.11 Κοπή νομισμάτων
χ



32.12 Κατασκευή κοσμημάτων και συναφών ειδών
χ



32.13 Κατασκευή κοσμημάτων απομίμησης και συναφών ειδών
χ



32.20 Κατασκευή μουσικών οργάνων
χ



32.30 Κατασκευή αθλητικών ειδών
χ



32.40Κατασκευή παιχνιδιών κάθε είδους
χ



32.50Κατασκευή ιατρικών και οδοντιατρικών οργάνων και προμηθειών
χ



32.91Κατασκευή σκουπών και βουρτσών
χ



32.99Άλλες μεταποιητικές δραστηριότητες π.δ.κ.α.
χ



33.11Επισκευή μεταλλικών προϊόντων
χ



33.12Επισκευή μηχανημάτων
χ



33.13Επισκευή ηλεκτρονικού και οπτικού εξοπλισμού
χ



33.14Επισκευή ηλεκτρικού εξοπλισμού
χ



33.15
Επισκευή και συντήρηση πλοίων και σκαφών
χ



33.16
Επισκευή και συντήρηση αεροσκαφών και διαστημόπλοιων
χ



33.17
Επισκευή και συντήρηση άλλου εξοπλισμού μεταφορών
χ



33.19
Επισκευή άλλου εξοπλισμού
χ



33.20
Εγκατάσταση βιομηχανικών μηχανημάτων και εξοπλισμού
χ



35.22Διανομή αέριων καυσίμων μέσω αγωγών
χ



35.30Παροχή ατμού και κλιματισμού
χ



36.00Συλλογή, επεξεργασία και παροχή νερού
χ



37.00Επεξεργασία λυμάτων
χ



38.21Επεξεργασία και διάθεση μη επικίνδυνων απορριμμάτων


χ

38.22Επεξεργασία και διάθεση επικίνδυνων απορριμμάτων


χ

38.31Αποσυναρμολόγηση παλαιών ειδών


χ

38.32Ανάκτηση διαλεγμένου υλικού


χ

71.20Τεχνικές δοκιμές και αναλύσεις

χ


82.92 Δραστηριότητες συσκευασίας

χ


95.11Επισκευή ηλεκτρονικών υπολογιστών και περιφερειακού εξοπλισμού
χ



95.12Επισκευή εξοπλισμού επικοινωνίας
χ



95.21Επισκευή ηλεκτρονικών ειδών ευρείας κατανάλωσης
χ



95.22Επισκευή συσκευών οικιακής χρήσης και εξοπλισμού σπιτιού και κήπου
χ



95.23 Επιδιόρθωση υποδημάτων και δερμάτινων ειδών
χ



95.24 Επισκευή επίπλων και ειδών οικιακής επίπλωσης
χ



95.25 Επισκευή ρολογιών και κοσμημάτων
χ



95.29Επισκευή άλλων ειδών προσωπικής και οικιακής χρήσης
χ



96.01.11Υπηρεσίες πλυντηρίου με κερματοδέκτη
χ



96.01.12Υπηρεσίες στεγνού καθαρίσματος (περιλαμβανομένων των υπηρεσιών καθαρισμού γουνών)

χ


96.01.13Υπηρεσίες σιδερωτήριων

χ


96.01.14Υπηρεσίες βαφής και χρωματισμού
χ



96.01.19Άλλες υπηρεσίες καθαρισμού υφασμάτων
χ